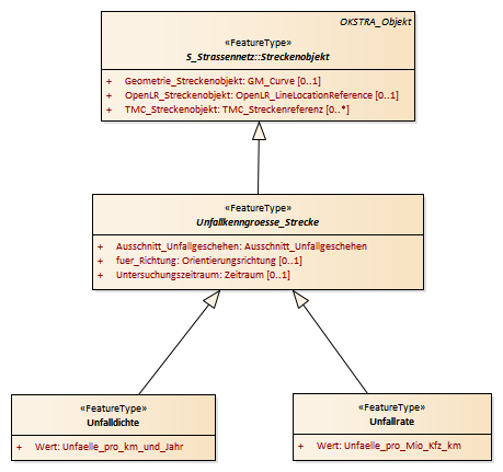
Streckenbezogene Unfallkenngrößen : Class diagram
Created:
05.04.2011 15:22:48
Modified:
13.03.2018 15:39:00
Project:
Author:
hettwer
Version:
1.0
Advanced:
ID:
{2E5CCE2F-1B75-46b6-B5C5-BBD4A31F25CC}