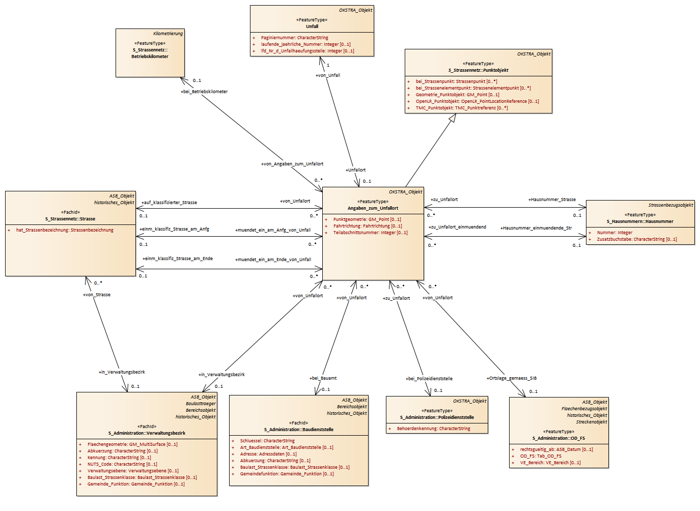
Angaben zum Unfallort : Class diagram
Created:
05.04.2011 15:08:32
Modified:
15.11.2018 14:04:27
Project:
Author:
hettwer
Version:
1.0
Advanced:
ID:
{90A18E76-F03C-4a31-AAA3-BBDCFCC55DFE}