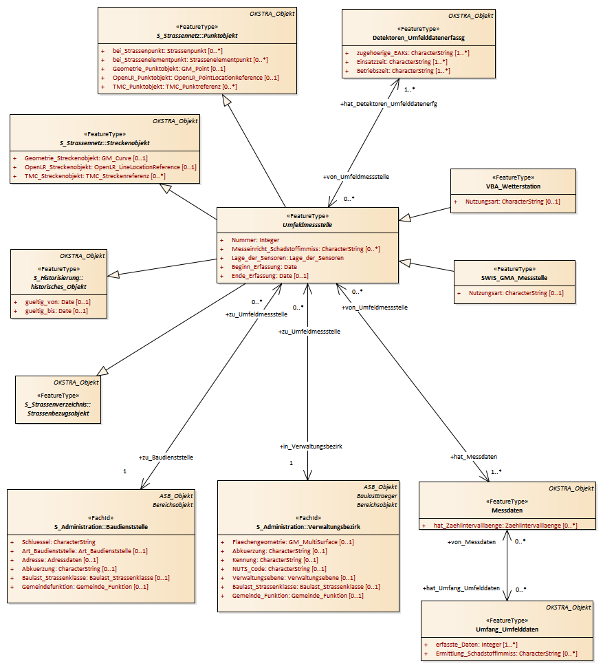
Umfeldmessstelle : Class diagram
Created:
05.04.2011 15:25:45
Modified:
13.03.2018 15:34:22
Project:
Author:
hettwer
Version:
1.0
Advanced:
ID:
{C6C88B3E-F3FF-498d-A78F-F06F4C62F8D6}