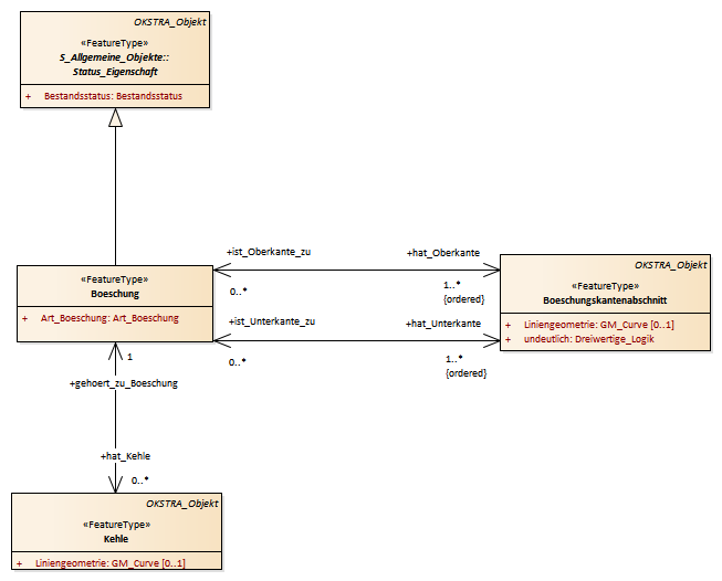
Böschung : Class diagram
Created:
05.04.2011 16:58:57
Modified:
15.11.2018 13:58:20
Project:
Author:
hettwer
Version:
1.0
Advanced:
ID:
{395E7300-1F3B-43ac-978D-2048F3867D0C}