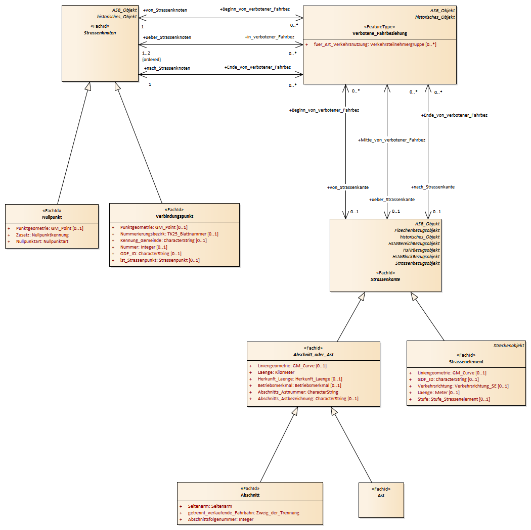
Verbotene Fahrbeziehung : Class diagram
Created:
11.01.2013 09:21:48
Modified:
15.11.2018 13:53:26
Project:
Author:
hettwer
Version:
1.0
Advanced:
ID:
{91BFEE7C-41B6-4e5b-9845-92B97E7EB256}