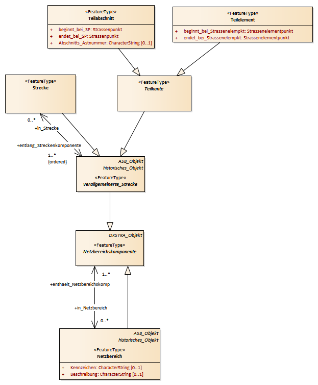
Strecke und Netzbereich : Class diagram
Created:
22.03.2011 14:42:58
Modified:
15.11.2018 13:50:12
Project:
Author:
hettwer
Version:
1.0
Advanced:
ID:
{A929A3FA-9390-4bd5-8341-2DDEBECA97D4}