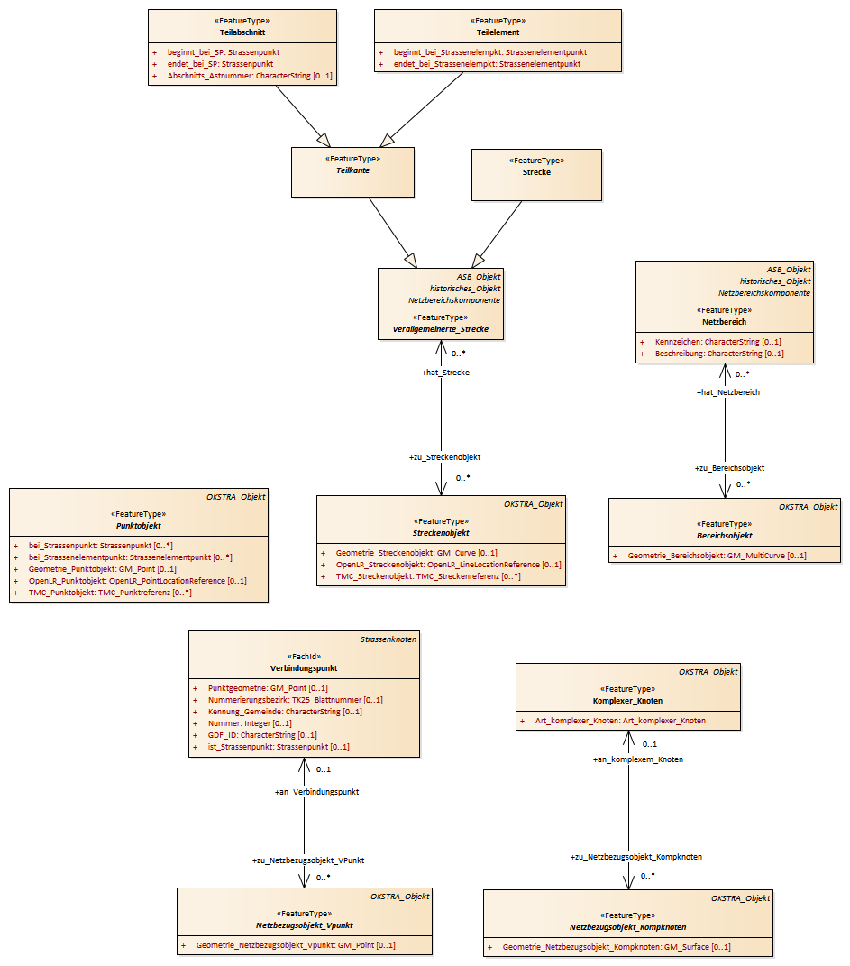
Netzbezüge : Class diagram
Created:
22.03.2011 13:53:37
Modified:
08.11.2018 11:20:41
Project:
Author:
hettwer
Version:
1.0
Advanced:
ID:
{89D5A5EC-0345-4f16-92B7-4EC6CA68B334}