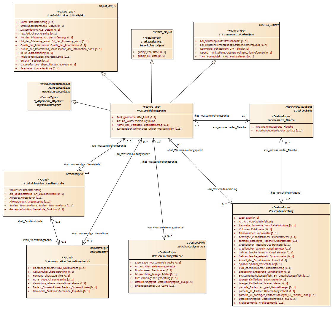
Wassereinleitungspunkt : Class diagram
Created:
06.04.2011 09:29:42
Modified:
15.11.2018 13:41:27
Project:
Author:
hettwer
Version:
1.0
Advanced:
ID:
{C6BC0ED9-C431-4175-AC81-4555D3E464F2}