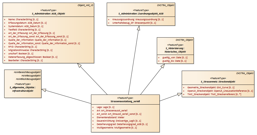
Straßenausstattung_seriell : Class diagram
Created:
06.04.2011 08:50:42
Modified:
15.11.2018 13:39:25
Project:
Author:
hettwer
Version:
1.0
Advanced:
ID:
{97E8DB55-CBAD-4e7a-BE61-4CD0284E84C9}