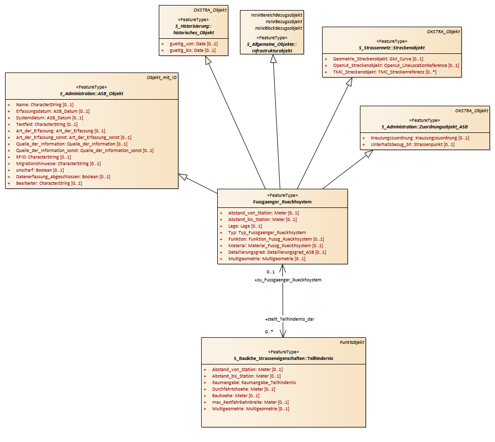
Fußgänger_Rückhaltesystem : Class diagram
Created:
09.07.2014 10:20:17
Modified:
15.11.2018 13:33:24
Project:
Author:
hettwer
Version:
1.0
Advanced:
ID:
{C8F2C060-11B1-43c3-9515-71DE9C7B2912}