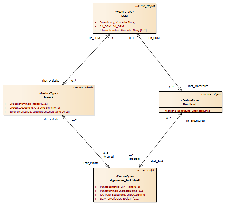
DGM : Class diagram
Created:
29.03.2011 14:53:05
Modified:
19.02.2015 14:42:52
Project:
Author:
hettwer
Version:
1.0
Advanced:
ID:
{4DEDF000-B5F6-4312-A9E8-FDD8F0361B22}