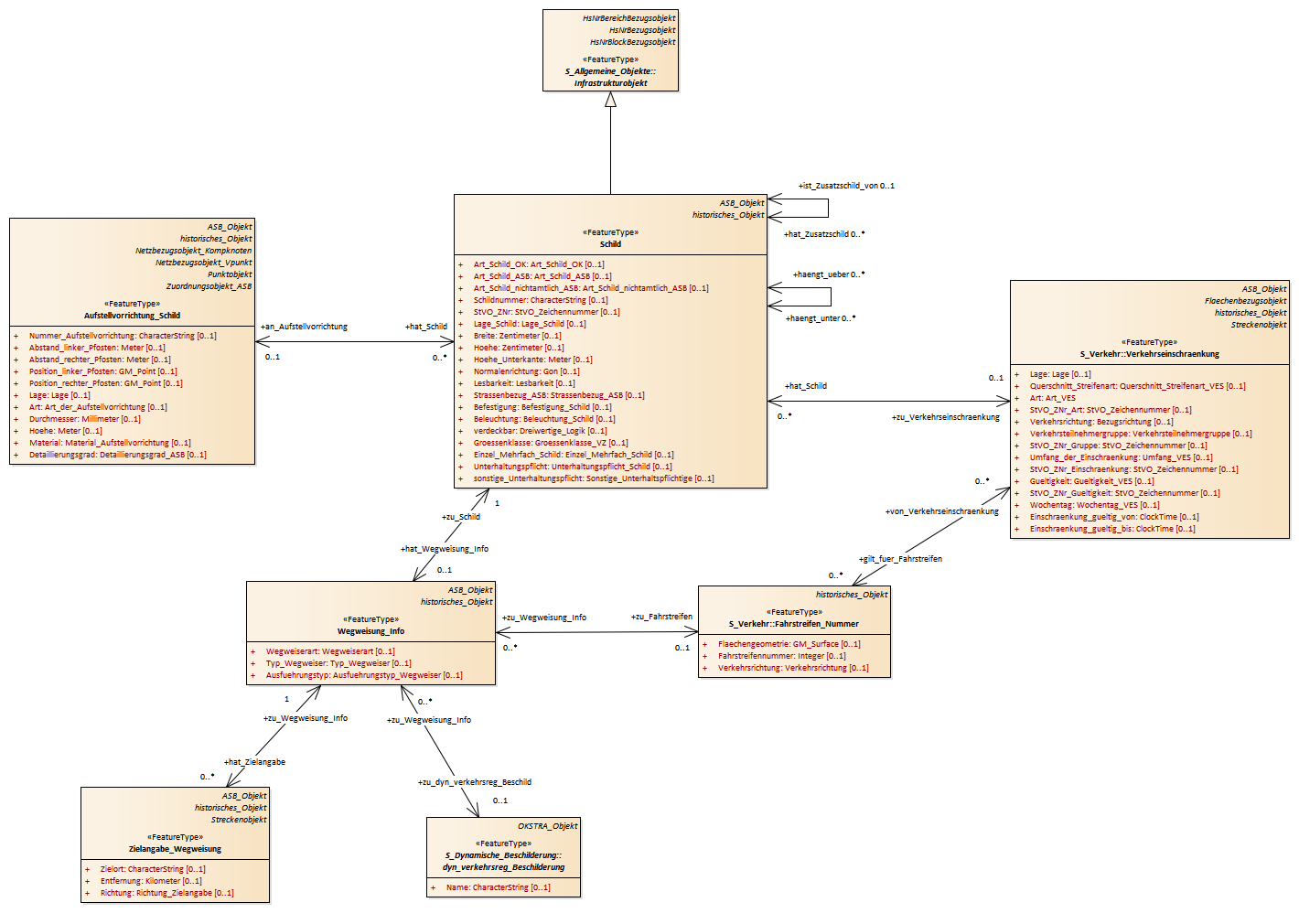
Schild : Class diagram
Created:
06.04.2011 10:24:15
Modified:
16.05.2017 11:36:22
Project:
Author:
hettwer
Version:
1.0
Advanced:
ID:
{C0EBDD28-D7E7-4b35-8B63-CB8E0411A139}