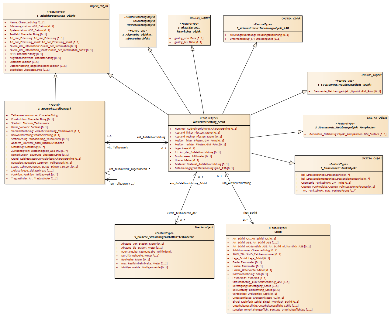
Aufstellvorrichtung_Schild : Class diagram
Created:
06.04.2011 10:18:49
Modified:
15.11.2018 13:30:04
Project:
Author:
hettwer
Version:
1.0
Advanced:
ID:
{DF323385-D0F7-4b79-94D7-0DEBD03CA6ED}