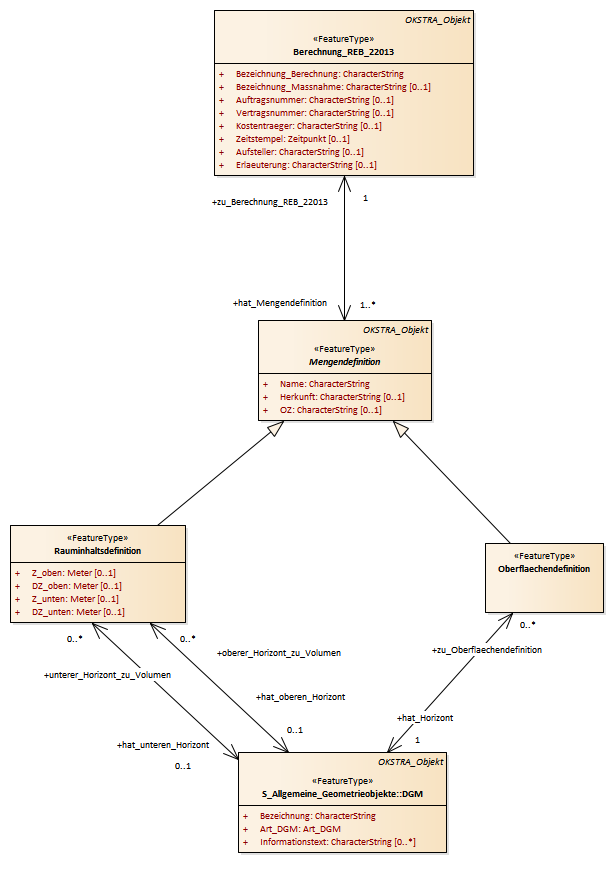
REB-VB 22.013 : Class diagram
Created:
14.01.2013 17:25:17
Modified:
15.11.2018 12:03:30
Project:
Author:
hettwer
Version:
1.0
Advanced:
ID:
{8EB24664-347A-4c5e-88F2-388E3DBF1A6C}