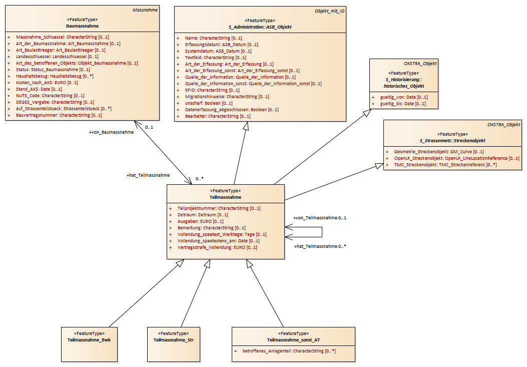
Teilmaßnahme : Class diagram
Created:
06.04.2011 11:22:31
Modified:
15.11.2018 11:58:05
Project:
Author:
hettwer
Version:
1.0
Advanced:
ID:
{7B0B35EA-9E6E-47a6-BA79-E0810CFD1F52}