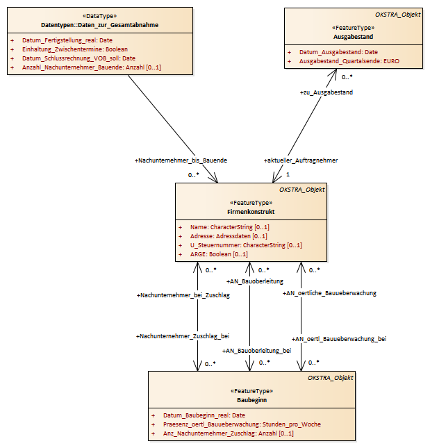
Firmenkonstrukt 2 : Class diagram
Created:
06.04.2011 12:25:48
Modified:
19.02.2015 16:35:25
Project:
Author:
hettwer
Version:
1.0
Advanced:
ID:
{4C01ACEF-043F-484f-8493-7556FF239833}