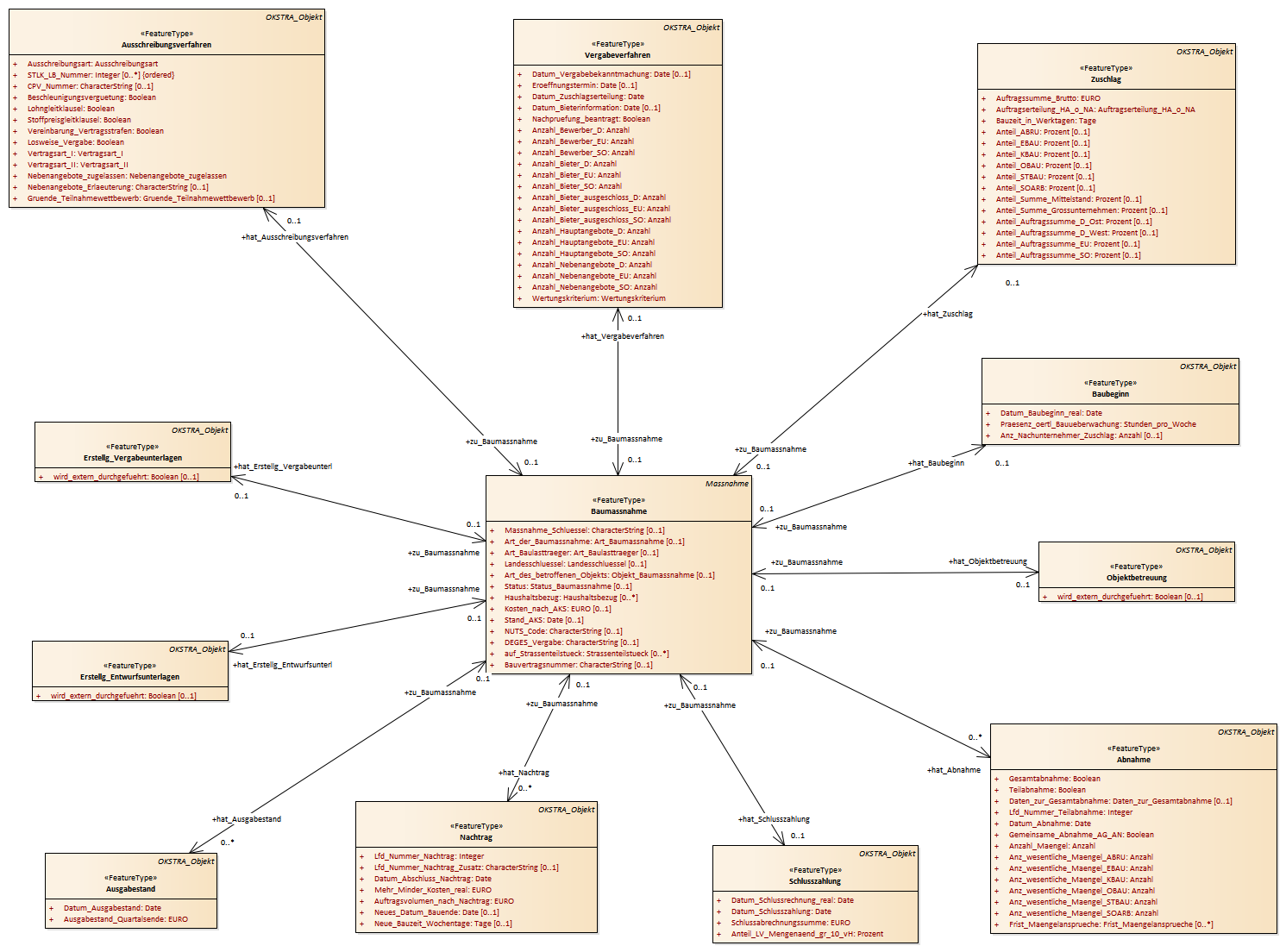
Baumaßnahme 2 : Class diagram
Created:
06.04.2011 11:11:00
Modified:
15.11.2018 11:49:38
Project:
Author:
hettwer
Version:
1.0
Advanced:
ID:
{5D0C1081-3B49-4fc0-9B05-6C6E21F67481}