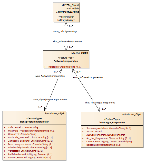
Softwarekomponenten : Class diagram
Created:
06.04.2011 14:59:40
Modified:
15.11.2018 10:18:25
Project:
Author:
hettwer
Version:
1.0
Advanced:
ID:
{C12F33F7-7174-4dc5-B374-F90D8CE357C0}