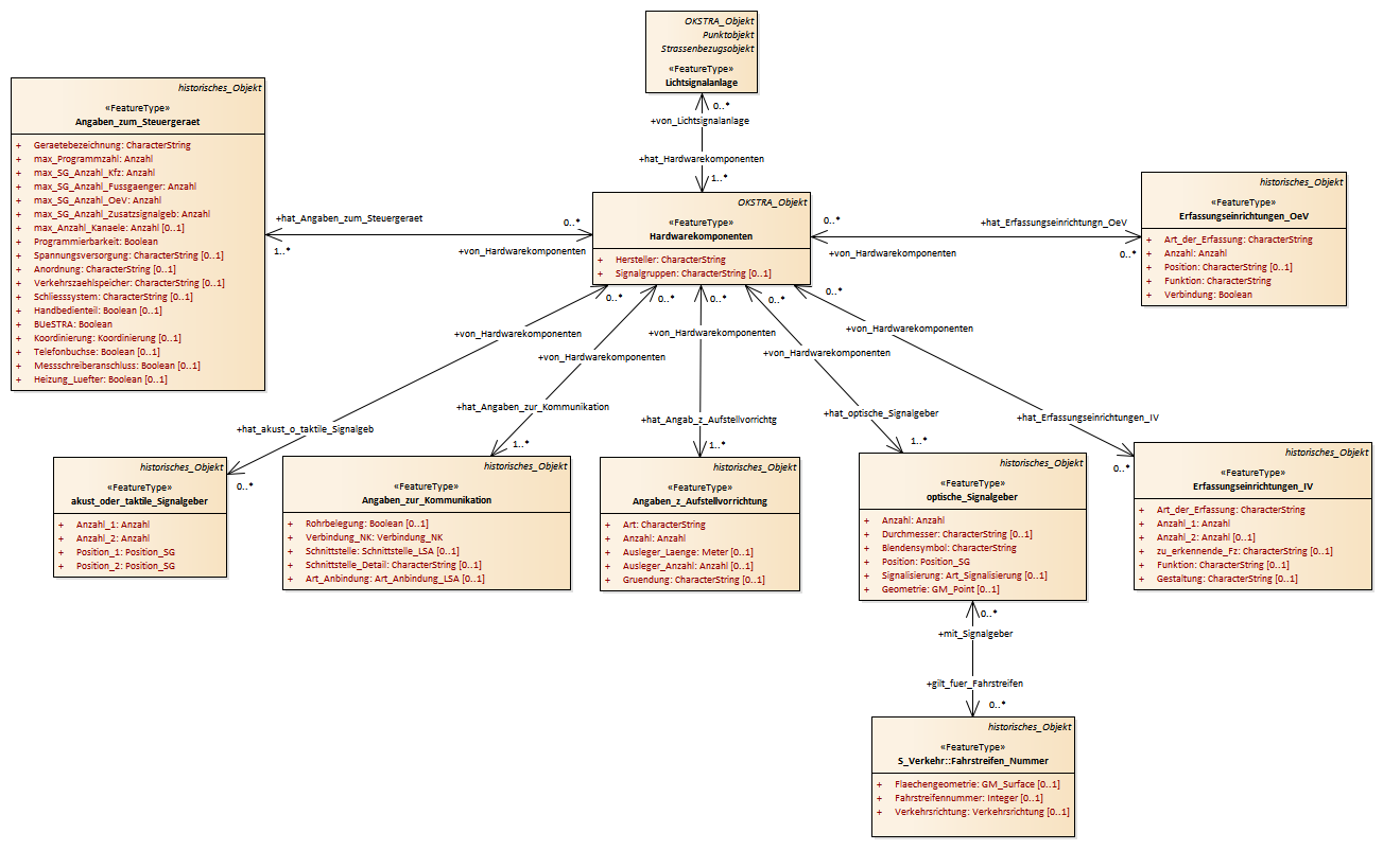
Hardwarekomponenten : Class diagram
Created:
06.04.2011 15:02:05
Modified:
15.11.2018 10:16:37
Project:
Author:
hettwer
Version:
1.0
Advanced:
ID:
{B0AB70ED-812F-4f0e-AA21-8DC9885B1DD3}