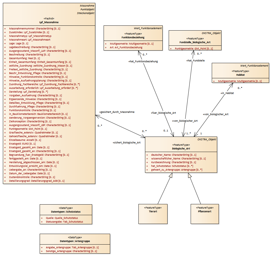
biologische_Art : Class diagram
Created:
29.03.2011 10:54:43
Modified:
15.11.2018 09:57:41
Project:
Author:
hettwer
Version:
1.0
Advanced:
ID:
{80D83798-5A6D-4d64-AE3D-A7F0386D04B1}