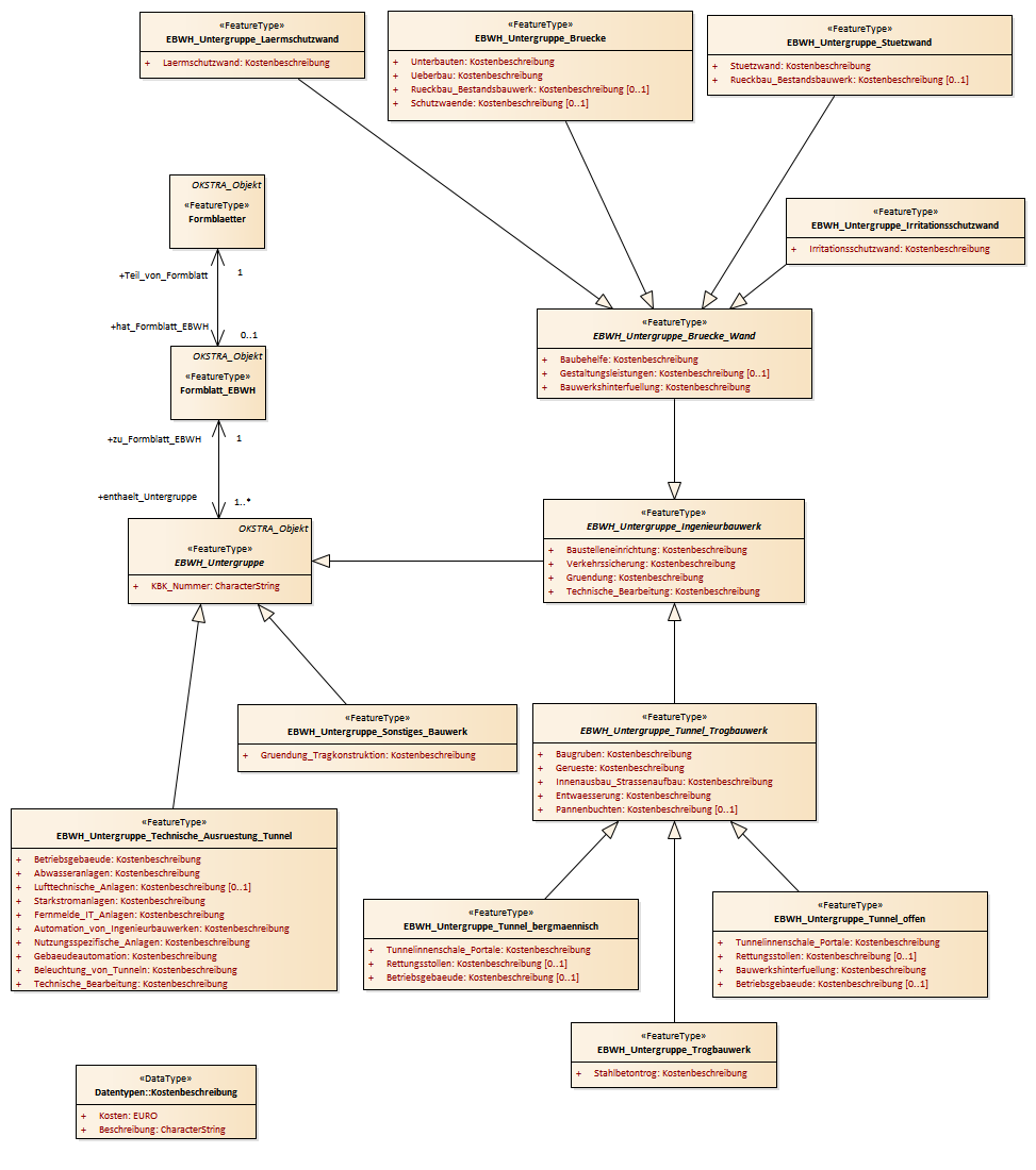
Formblatt EBWH : Class diagram
Created:
04.05.2017 17:22:45
Modified:
15.11.2018 09:53:38
Project:
Author:
renkert
Version:
1.0
Advanced:
ID:
{FEE3CD35-F6F6-4e0e-98B0-BCCFF7341085}