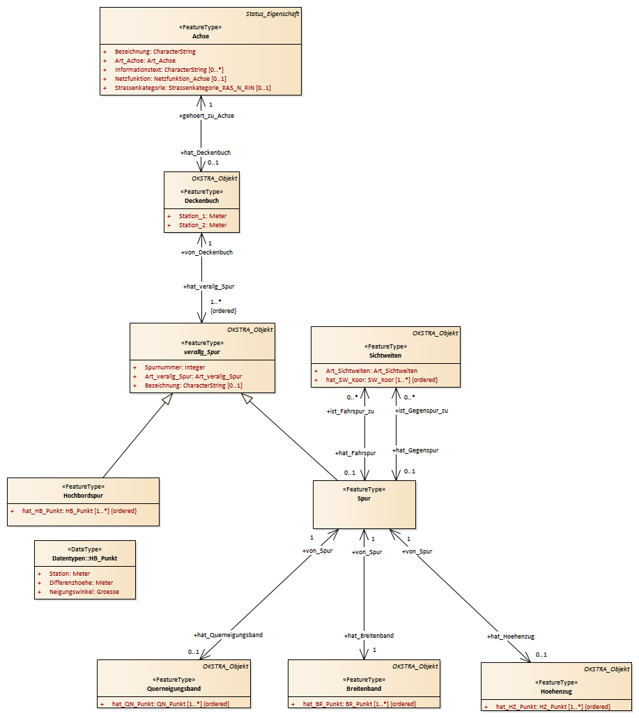
Deckenbuch : Class diagram
Created:
30.03.2011 16:32:38
Modified:
04.05.2017 13:17:32
Project:
Author:
hettwer
Version:
1.0
Advanced:
ID:
{5BCC6C70-E056-4b5b-BEAC-9685009633E1}