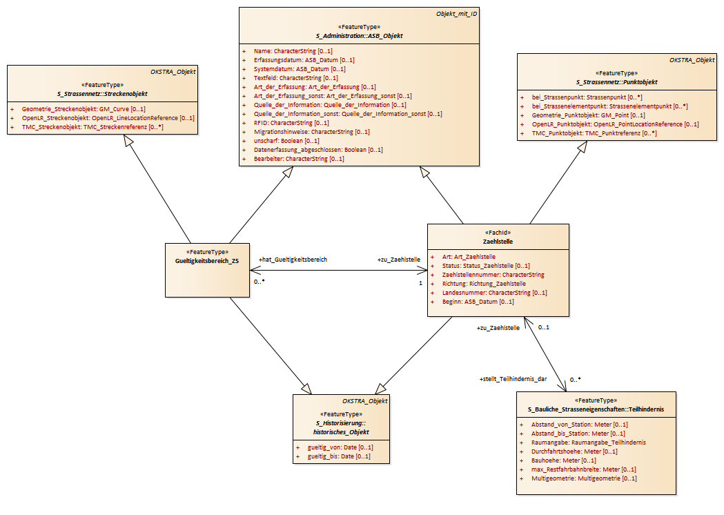
Zählstelle : Class diagram
Created:
30.03.2011 12:19:53
Modified:
13.03.2018 15:20:24
Project:
Author:
hettwer
Version:
1.0
Advanced:
ID:
{BB4FB32D-D50D-409d-9A50-697B0E8660AB}