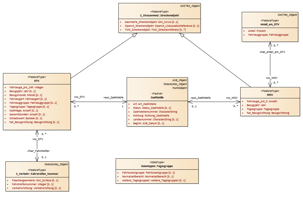
Verkehrsstärken : Class diagram
Created:
30.03.2011 12:24:59
Modified:
13.03.2018 15:26:03
Project:
Author:
hettwer
Version:
1.0
Advanced:
ID:
{063E2798-5E6E-45ac-84E7-E5A0910620B5}