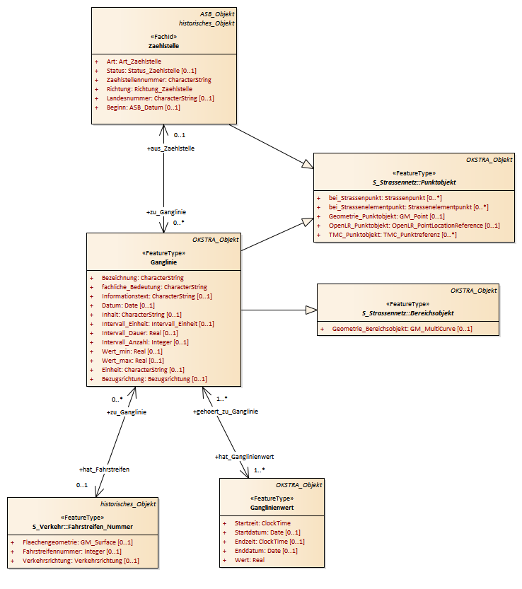
Ganglinie : Class diagram
Created:
30.03.2011 12:32:36
Modified:
13.03.2018 16:30:58
Project:
Author:
hettwer
Version:
1.0
Advanced:
ID:
{F0BEDBC9-35F4-4be0-B62B-000B892E8EC0}