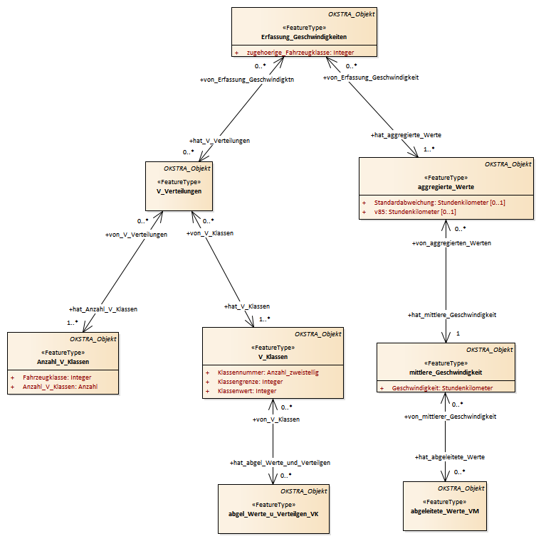
Erfassung Geschwindigkeiten : Class diagram
Created:
30.03.2011 14:10:23
Modified:
19.02.2015 15:36:24
Project:
Author:
hettwer
Version:
1.0
Advanced:
ID:
{0F0A170A-FE65-45c0-9284-64F419F8FAD3}