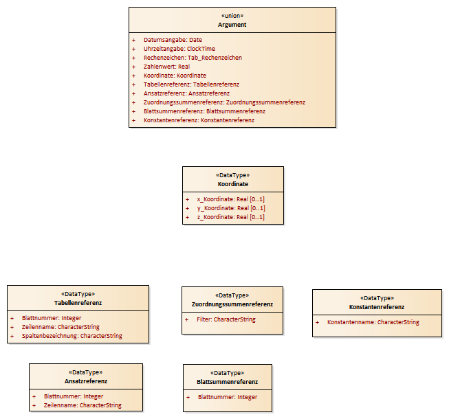
Allgemeine Mengenberechnung: Argument : Class diagram
Created:
22.07.2013 17:38:54
Modified:
19.02.2015 17:36:39
Project:
Author:
hettwer
Version:
1.0
Advanced:
ID:
{4EAC97F4-67ED-4e1e-B1AE-86B4943C8A65}