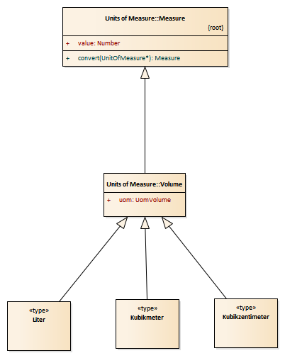
Ableitungen Volume : Class diagram
Created:
25.03.2011 12:11:39
Modified:
20.06.2014 11:10:26
Project:
Author:
hettwer
Version:
1.0
Advanced:
ID:
{73B8C01B-CCED-4479-A5EF-77956DE88E54}