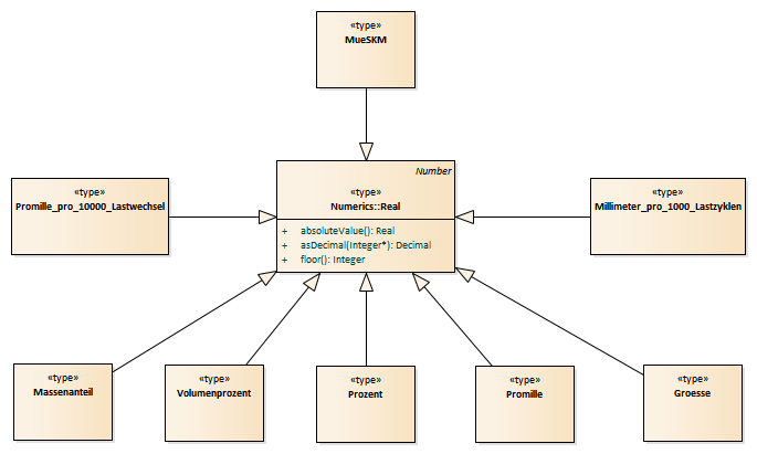
Ableitungen Real : Class diagram
Created:
25.03.2011 10:30:28
Modified:
17.01.2019 09:37:16
Project:
Author:
hettwer
Version:
1.0
Advanced:
ID:
{8E9E43E2-3FE4-4572-92B8-88542F5D2887}