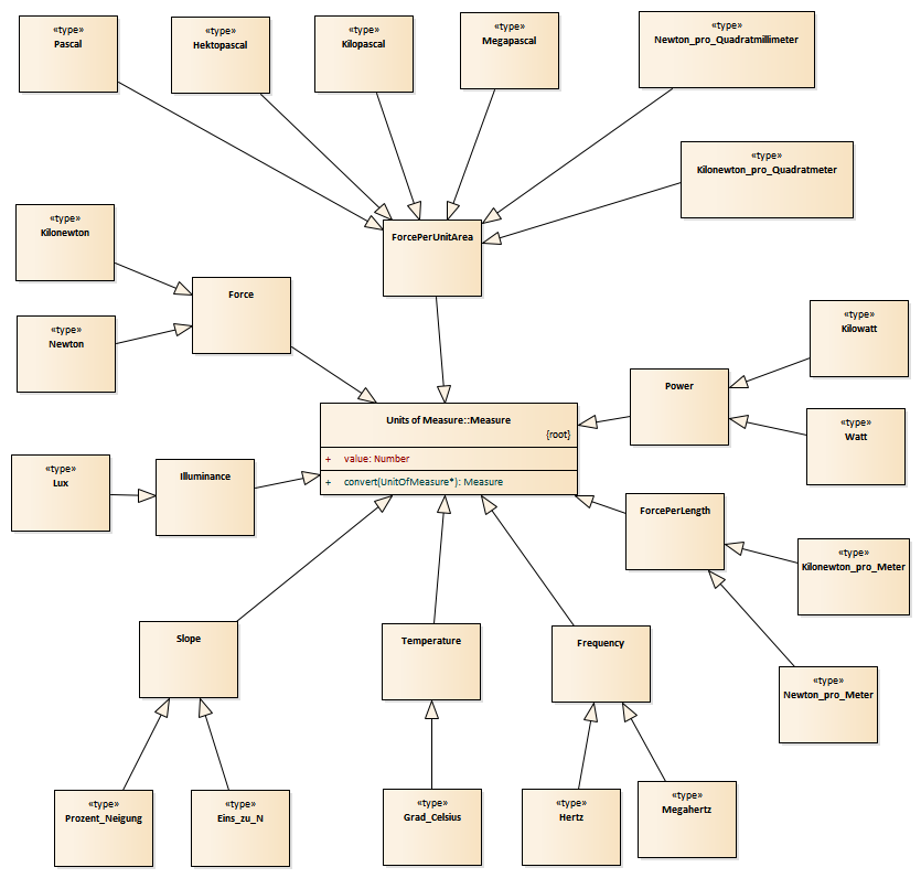
Ableitungen Neue Measure-Kategorien : Class diagram
Created:
25.03.2011 11:43:42
Modified:
07.03.2019 17:02:54
Project:
Author:
hettwer
Version:
1.0
Advanced:
ID:
{59D296BB-3056-49ba-A69D-E5CD29BB1C40}