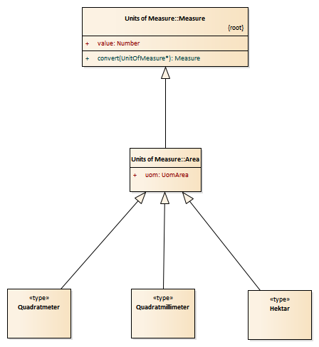
Ableitungen Area : Class diagram
Created:
25.03.2011 12:07:45
Modified:
25.03.2011 12:10:34
Project:
Author:
hettwer
Version:
1.0
Advanced:
ID:
{246ED022-AD84-4f82-91C3-D264A7F5BD85}