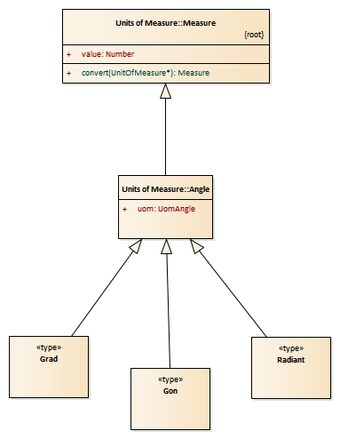
Ableitungen Angle : Class diagram
Created:
25.03.2011 11:35:46
Modified:
25.03.2011 11:39:41
Project:
Author:
hettwer
Version:
1.0
Advanced:
ID:
{A1069607-4C8C-4abe-94E8-D990EF66A727}